


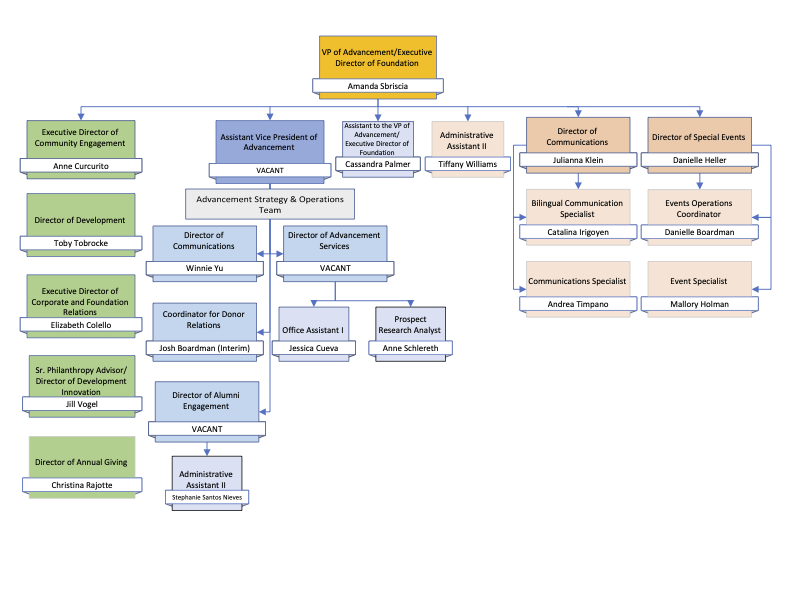
Office for Advancement Organizational Chart


Office for Advancement Organizational Chart (pdf)
Note: For the best viewing experience, please download the PDF and open in Adobe Acrobat Reader. If it is not installed on your computer, download it for free from Adobe.